屋塔房王世子大结局解析(《屋塔房王世子》结局)
屋塔房王世子大结局解析(《屋塔房王世子》结局)
本文主要是给大家详细介绍关于“屋塔房王世子大结局解析”的核心内容以及“《屋塔房王世子》结局”的相关知识,希望对您有所帮助,请往下看。
曾霸榜一时的黄荷娜在热榜上再度拥有姓名。

黄荷娜是谁?不熟悉韩娱的人必然不了解她。然而,在听过她的“丰功伟绩”后,必定会让人觉得魔幻。
黄荷娜知名的两个身份:
一是韩国明星朴有天的前女友;

二是韩国南阳乳业株式会社会长外孙女(中韩在售的爱氏妈妈奶粉是其旗下品牌)。
因为朴有天前女友的身份让她拥有了热度,而资本家千金的身份则让她有了胡作非为的“资本”。
朴有天因她事业尽毁,而她则在声明“痛改前非”后再次惹事。
恍如电视剧一般的魔幻剧情再次上演,让人不得不惊呼这个女人的可怕的同时,更是开始深究“朴有天事件”背后是否另有隐情。
而所有的一切始终离不开烙在黄荷娜身上“吸d”的标签。
男友翻供路上自杀?前男友命运为何如此相似
这是被判缓刑两年后,衣着体面的走出监狱的黄荷娜的自我反省。

言犹在耳。
时至今日,受她连累被判刑的朴有天重新开始了自己事业,好好做人。
而黄荷娜,则再次深陷“吸d风波”。
相较于上次的事件,这次的则更加触目惊心。只因她的男友在去警局翻供的路上自杀了,而她更是有着“**灭口”的嫌疑。

这其中的缘由为何?
随着,韩国MBC电视台的视频与录音流出,此间也有了“解释”,且疑点更是重重。
早在2020年12月25日,就有新闻曝光黄荷娜的新男友自杀身亡的消息。但是,因为男友是素人,并不是很有名,所以没有引起广泛的关注。
然而随着事件的发酵,男友背后死亡的真相则让人细思恐极。
2020年12月28日,警方通过网络得知黄荷娜与男友有吸d的嫌疑,随即展开调查。此间黄荷娜通过自残等方式引起**。而调查过程中,警方也为公布具体的流程,也未对黄荷娜申请逮捕令。

随后,韩国网友在得悉此事后自发**,希望能够将黄荷娜绳之以法。但是,**人数过少,无人介入下,收效甚微。

直到1月7日,事情出现了转机。
只因韩国MBC电台发布了一则视频。其中的内容不仅坐实了黄荷娜吸d的事实,更是让无数人对其男友的死因存疑。


前半段视频内容中,黄荷娜的语气愉悦。跟朋友分享着自己的“乐趣”时,更是对于邻居姐姐的死亡不以为意,将此作为谈资与朋友分享。

而视频后半段的内容则更加让人觉得颠覆。
原来,黄荷娜的男友早在九月就因为产生幻觉跑去**局自首,供认了他与黄荷娜吸d的事实。

然而在黄荷娜处得到了是男友趁其熟睡时,向其投d的答案后,最后警方只对男友立案,而对黄荷娜并没有采取任何措施。

这件事本以男友被调查作为最后的收场,但是男友的心理却在12月发生了变化。所以,在要一个人担下所有罪责的情况下,男友决定前往警局翻供。



这是男友前往警局的路上,对朋友说到的最后遗言。
而另一面,男友的朋友也在同一时间尝试自杀。最后虽然捡回一条命,可是仍在重症监护室中昏迷不醒。他的委屈一时半会也听不见了。

一死一伤,黄荷娜却依然逍遥法外。而围绕她身上的不再只有吸d嫌疑,还有“**嫌疑”。

而从最新消息得知,这位黄荷娜的男友其实早已是她的丈夫。而离世前他还留下了遗书,这样写道:
这显然与电台公布的视频中,黄荷娜洋洋得意的语气产生了出入。

对于男友吴某的死亡,吴某的朋友则表示他绝不是那种会自杀的人。所以,不仅是民众,就连身边人都开始怀疑其中的真相。
而当记者问起黄荷娜“一同吸d的人都死了,你觉得你有责任吗”,黄荷娜的回复淡定且坦然:“没有。”
短短两个字,背后的却是血淋淋却已经离世的生命。
而这时,黄荷娜的前男友朴有天则再次被想起。
同是一同吸过d的人,围绕在黄荷娜的身边的都自杀了。

细想之下,朴有天完全是“逃出生天”。
或许,这时候应该还对他说一声恭喜。至少他毁掉的只是事业,生命尚在。
巨星的陨落,事情背后的真相到底为何?
朴有天是韩国前东方神起、JYJ两大男子组合的成员。后更为响亮的名号是他演员的身份。

韩流盛行的年代,对于东方神起的名称自然很多人都不陌生。

而随着《想你》、《屋塔房王世子》等电视剧在中国的热播,朴有天在中日韩乃至亚洲都有着众多的粉丝群。

可惜,随着他与黄荷娜吸d的消息被曝光,昔日耀眼的光环一夕散落,而后他开始了他灰暗的一年。
曾经凭借首部电影拿下九冠王,成为韩国影坛破纪录存在的朴有天,却因为黄荷娜的指控变成了阶下囚。

而随着吴某的死亡,“朴有天事件”中存在的疑惑,也渐渐开始让人想要深究。
因为巧合的是黄荷娜加诸在丈夫吴某身上的“投d”指控,她也曾用在朴有天身上。
同样的理由,同样的事情,却有着不同的结局。
前者是,朴有天与黄荷娜双双入狱,而后出狱各自开始新的生活。

而后者,黄荷娜如今依然逍遥法外,吴某则早已命丧黄泉。
2019年3月起,随着朴有天的复出,黄荷娜的名字在中国的热榜上开始拥有名字。

朴有天遭旧爱回怼好似一场演习一样,让他一步步落入了“陷阱”,之后深陷“黄荷娜事件”的漩涡中。
两人你来我往间,果不其然2019年4月随着黄荷娜吸d的新闻曝光,朴有天一同被拉入了这趟浑水中。

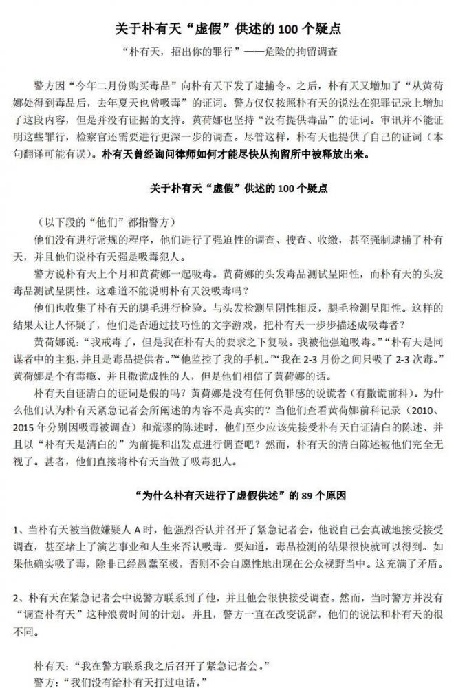
在黄荷娜未供认“同伙”的情况下,朴有天积极配合着警方的调查。而后,朴有天紧急召开发布会以“退出娱乐圈,离开这个他热爱的舞台”为代价证明自己的清白。

可惜,尽管朴有天多番努力,依然躲不过黄荷娜的指控。被黄荷娜指认为共犯的朴有天只能够更加配合警方的调查来自证清白。
在之后头发检测为阴性的情况下,朴有天却依然难逃嫌疑,被**重点调查。
最后,通过对其的腿毛的检测才证实了他吸d的事实。随即,立刻对朴有天事件立案,将他移交法庭。办案速度之快让粉丝措手不及,更是引起全民的讨论。

而对于为何头发与腿毛的检测结果为何会如此不同时,也不免让人对这份结果产生了质疑。
只因多次染发的黄荷娜依然能够从头发中检测出阳性,而朴有天虽然染发,但头发结果分明是阴性。
与此同时,作为韩国的资深检测机构国立科学搜查研究院也做出回应,染发不影响检测。所以,网友纷纷求一个真相。

在诸多疑问下,爱护他的粉丝更是费心整理了案件存在的疑问。可是,不管何种质询,都得不到任何应答。

无人回复之下,朴有天已经被带上了法庭。
而在法庭中,朴有天一而再再而三的否认自己吸d的事实,更是提出重新交由美国的机构进行检测,且想看一眼检测报告等要求。可,却都是一一被驳回。

在百口莫辩下,朴有天被逮捕入狱。然而,面临多次的盘问,朴有天始终坚持没有吸d。可惜,事情最后还是按照最坏的方式走。
患有抑郁症的他,在狱中开始了自残。而无言申辩之下,要求也被一一驳回后,朴有天选择了承认。
一经承认的后果他自然得知,无数网友粉丝对他失望的同时,更是哀叹东方神起再也无法合体,朴有天毁了他们的青春。

可是,粉丝们失去的是青春。而于朴有天而言失去的则是名誉,则是事业。
沉寂了一段时间后,朴有天在家人的陪伴下开始了自己的新生活。而在粉丝的鼓励下,朴有天也渐渐回归了自己的事业。
2020年,朴有天选择了去泰国发展。这可能是一个迫于无奈的选择。
不过细想这次黄荷娜男友死亡的事件,朴有天远离了韩国或许成为了一件好事。至少在那里他开始了新生活,也有喜欢他的粉丝。

这是2020年11月19日,朴有天在自己发行的新专辑中唱到的。
“继续向前”或许是朴有天对于自己人生的展望。
而此次黄荷娜事件的爆发,让人不住感叹幸好他人在泰国之时,也成为了网友以及粉丝对他的共同祝愿了。

只要人在,一切都好。你觉得呢?
你认为吴某翻供路上自杀是否另有隐情?你觉得朴有天之事是否有疑问?
欢迎分享。
以上内容就是关于屋塔房王世子大结局解析和《屋塔房王世子》结局的全部内容,是由小编认真整理编辑的,如果对您有帮助请收藏转发...感谢支持!
-
- 《第三类法庭》播出28年,剧中演员境况不一,小配角逆袭成影帝
-
2023-11-06 21:16:08
-
- 《解救吾先生》只还原70%,回顾真实“吴若甫绑架案”细节
-
2023-11-06 21:13:53
-
- 《地狱犬》电影解说文案
-
2023-11-06 21:11:38
-
- 朱胜忠真实结局是什么(朱胜忠真实结局是什么样的)
-
2023-11-06 21:09:23
-
- 《星际穿越》电影剧情解析及解读-故事背景设定篇(一)
-
2023-11-06 21:07:08
-
- 《杀生》黄渤演技的巅峰之作,剧情全尺度,穿透人性的黑暗
-
2023-11-06 21:04:52
-
- 《夜半歌声》:张国荣十年佳作,一部被低估的爱情文艺片
-
2023-11-06 21:02:37
-
- 男人突然不理你是在欲擒故纵吗 男人态度忽冷忽热原因
-
2023-11-06 17:51:09
-
- 做男科检查一般要多少钱(做男科检查前一天能不能同房)
-
2023-11-06 17:48:54
-
- 张杰好听的歌曲有哪些?张杰好听的歌曲排行
-
2023-11-06 17:46:39
-
- 一磅是多少斤
-
2023-11-06 17:44:24
-
- 西安汽车站在哪块(西安汽车站在哪个地铁口)
-
2023-11-06 17:42:09
-
- 石家庄碧海云天假日酒店 石家庄碧海云天事件
-
2023-11-06 17:39:54
-
- 染头发哪种染发剂好,5种染发剂的不同类型
-
2023-11-06 17:37:39
-
- 金成潮州酒楼客村店(金成潮州酒楼创始人)
-
2023-11-06 17:35:24
-
- 会所设计说明万能模板,会所设计说明模板100字
-
2023-11-06 17:33:09
-
- 中小学课桌椅国家标准尺寸(中小学课桌椅高度标准)
-
2023-11-06 17:30:54
-
- 《奔腾年代》电视剧中廖一梅是谁扮演的?
-
2023-11-06 08:30:13
-
- 爱是欢乐的源泉汤姆是谁演的
-
2023-11-06 08:27:58
-
- 爱是欢乐的源泉赵今麦演谁
-
2023-11-06 08:25:43



3-5分钟人性短片(山下的女人是老虎)
杨钰莹现在老公(杨钰莹现在老公的婚照)