投资即可购买锂电池?“宁德时代”理财骗局浮出水面,有人损失上百万
投资即可购买锂电池?“宁德时代”理财骗局浮出水面,有人损失上百万
近日,有多位投资者向红星资本局爆料称,自己在一款名为“宁德时代”的App中,遭遇了投资理财骗局,被骗金额从几万到上百万不等。
据投资者介绍,这款“宁德时代”App,可以购买“宁德时代锂电池”“宁德时代专属社会公众股”等理财投资产品,收益颇高,还能每天提现。加入“宁德时代”App投资群的投资者或有上千人,涉及全国多个省份,如山东、重庆、贵州和广东等。
不过,2月26日,宁德时代(300750.SZ)相关负责人回应红星资本局称,上述“宁德时代”App不是公司的,“宁德时代”投资群里自称与宁德时代对接的杨某也不是该公司员工。
遭遇“宁德时代”理财骗局
有人投入50万,涉及多省上千人
2月25日,张女士(化名)告诉红星资本局,今年初,自己被朋友拉入了一个投资理财项目,朋友称“这是宁德时代的投资项目,投入小回报大,每天都可以提现,还有平安财险做担保。”

图片由受访者提供
通过朋友发来的链接,张女士下载了一个名为“宁德时代”的APP,首页有各种理财投资产品,如“宁德时代锂电池”“宁德时代专属社会公众股”等,部分产品预期2天的收益就能达到5%,并宣称可以“每日返现,到期还本”。


图片由受访者提供
1月初,张女士买了第一笔1.6万元的“宁德时代锂电池”理财产品,每天返现224元,返现的金额可以立即提现。她觉得收益不错,又买了两笔共计4.9万元的产品,每天的返现共计1000多元。到后来张女士发现,“宁德时代”App里不断推出新产品,投资期限越来越短,收益反而越来越高。
除了自己投入的产品有收益,据张女士介绍,她如果拉“下级”到“宁德时代”App里购买理财产品,就可以获得高达25%的收益,“下级”再拉来人投资,自己还能提15%的收益。这种模式引起了张女士的怀疑,在家人的劝说下,她停止了投资,想等待理财产品到期将本息提出来。
2月20日,“宁德时代”App突然显示无法提现,客服称是黑客入侵、服务器异常等原因。张女士发现,“宁德时代”App虽然无法提现,但仍在继续推出新产品,收益颇高,“新产品是你投入1万元,期限12个小时,每个小时都能到账120元。”张女士这才意识到自己陷入了骗局。
有相同遭遇的,还有应女士(化名)。2022年11月底,应女士被程某拉入了“宁德时代”投资项目,程某宣称,宁德时代是全球500强,全球三分之一的电池都是它们生产的,还有平安财险做担保。
根据应女士提供的截图显示,程某拉了超过100人进入自己的“宁德会员群”,每天在其中分享自己的投资心得,在程某的介绍下,应女士陆续投入了近50万元。
2月25日,张女士告诉红星资本局,加入“宁德时代”App投资群的投资者或有上千人,涉及全国多个省份,如山东、重庆、贵州和广东等,这些投资者投入的金额从几万到上百万不等。
2月26日,红星资本局发现,“宁德时代”App已经无法通过链接下载,在各大应用市场上也搜索不到相关信息。上述投资者表示,该App已经无法打开使用。
宁德时代回应
已有警方以“诈骗”立案
“这个App打着宁德时代的幌子,想到是新能源龙头企业、上市公司,又有平安财险做担保,我们也就没想那么多。”张女士向红星资本局说到。
据张女士介绍,在投资理财群中,一个名为杨勇波的人,自称和宁德时代对接。在应女士提供的截图中也可以看到,部分产品还以赠送宁德时代“股票”为噱头吸引投资者购买。有“上级”在投资群内宣称,可以回收投资者手中的宁德时代“股票”,以当天收盘价计算。
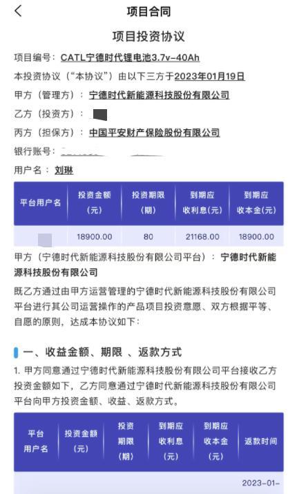
此外,从投资者提供的项目合同中可以看到,提供投资项目的甲方名为“宁德时代新能源科技股份有限公司”。

图片由受访者提供
天眼查APP显示,宁德时代新能源科技股份有限公司正是宁德时代(300750.SZ)的主体。2月26日,红星资本局联系宁德时代,相关负责人表示,上述“宁德时代”App不是公司的,杨勇波也不是公司员工。红星资本局尝试联系杨勇波,对方手机一直显示“无法接通”。
据张女士提供的截图显示,每次在“宁德时代”App购买理财产品时,客服都会发来一个个人银行账户,投资者需要往该账户中转账,提现时,也显示个人账户转账,而不是“宁德时代新能源科技股份有限公司”账户。
此外,上述项目合同中还提到,“中国平安财产保险股份有限公司”是担保方,但并没有保单号。26日,一位投资者告诉红星资本局,向平安财险查询后发现并没有相关保单。
意识到遭遇骗局后,张女士与应女士目前都已报警。红星资本局注意到,在投资者自发组织的维权群里,来自浙江、河北的投资者也表示已经报案。一位投资者向红星资本局提供的受案回执显示,2月24日,成都市青羊区金沙派出所已经以“诈骗案”立案受理。
用新能源投资热度制造骗局
律师提醒:要向官方验证真实性
近几年,新能源产业链集体爆发,动力电池龙头企业宁德时代市值更是一度突破万亿元。一边是新能源行业的快速增长,另一边也有人利用新能源投资的热度来制造骗局。
早在2019年6月,协鑫新能源(00451.HK)就在官网发布公告称,公司名称遭冒用并进行融资诈骗,公司已报案,并提醒广大投资者不要轻信任何虚假宣传进行投资,防止上当受骗。
从具体细节来看,与“宁德时代”App的投资理财骗局有诸多相似。协鑫新能源称,有人冒用公司名义设立App理财平台并发行名为“中新能源汽车电池开发项目”的理财产品,通过二维码、QQ等多种方式虚假宣传以取得投资者信任,并通过网络使用伪造的协鑫新能源电子印章与投资人签订所谓的《协鑫新能源投资理财合同书》,以向投资人承诺支付高额利息的方式骗取钱财。
2022年5月,公安部刑侦局发布五类高发电信网络诈骗案件,其中提到,虚假投资理财类诈骗涉案金额最大,占全部涉案资金的三分之一左右。
公安部刑侦局表示,虚假投资理财类诈骗的受害人多为具有一定收入、资产的单身群体或热衷投资、理财、炒股的人群。诈骗分子将诱导受害人在其提供的虚假网站或APP上投资,前期小额投资试水可获得返利,一旦受害人加大资金投入后,就会发现无法提现或全部亏损,并被诈骗分子拉黑,且虚假网站、APP无法登录。公安部刑侦局提醒,投资理财需谨慎,警惕虚假投资理财网站、App。
2月26日,上海融力天闻(杭州)律师事务所朱国亨律师向红星资本局表示,投资者甄别投资项目是否涉嫌诈骗可以从三个方面入手,一是要了解发起这个项目的公司的背景以及项目的真实性。鉴别“宁德时代”App投资项目,最靠谱的方式就是致电宁德时代以及平安财险询问是否有这个投资项目,从官方回复中印证其真实性。二是查验打款账户是否是项目方的对公账户,如果账户名称和项目方不符合,或者是打入私人账户的都要谨慎转账。三是现实中是不存在“高收益、低风险”的投资的,通常保证到期还本付息,而且年化过高的就要万分小心,很有可能是一个融资骗局。
朱国亨律师进一步提醒到,投资者如遭遇投资骗局,应第一时间向公安报案,越早报案,公安机关能越早介入,有可能能冻结一部分资金防止被转移。同时,公安机关也可以第一时间开展对犯罪嫌疑人违法所得的追缴。
红星新闻记者 强亚铣 卢月佳
编辑 肖子琦
-
- 足贴揭秘,一个忽悠了我们10年的骗局
-
2024-06-28 05:23:03
-
- 影视行业冰冻期,老板不投资,演员观望,导演干微商?
-
2024-06-28 05:20:48
-
- 朴信惠恋情曝光恍如过山车,她是有多不想认男友啊!!!
-
2024-06-28 05:18:34
-
- 既没有大侦探,也没有宝可梦的《大侦探皮卡丘》
-
2024-06-28 05:16:19
-
- 专访《利刃出击》导演刘猛:艺术家坚持自我更重要
-
2024-06-28 05:14:04
-
- 中国为全球环境治理贡献智慧(环球热点)
-
2024-06-28 05:11:49
-
- 网上买钢更轻松 找钢网打造高效快捷的钢铁电商平台
-
2024-06-28 05:09:34
-
- 这块石头, 价值数亿, 本可做4000只极品手镯, 却被雕成了这……
-
2024-06-28 05:07:19
-
- 成都十大必玩排行榜,养眼美女的聚集地,你去过哪一些呢?
-
2024-06-28 05:05:04
-
- 复员军官,昂起头
-
2024-06-27 23:31:42
-
- 闻着就流口水的20种素馅饺子,制作步骤如下
-
2024-06-27 23:29:27
-
- 华侨新生代逐梦海南(侨界关注)
-
2024-06-27 23:27:12
-
- 郑恺官宣结婚,疑和苗苗因戏生情,被曝奉子成婚?
-
2024-06-27 23:24:57
-
- 被称南韩四代神颜女爱豆!Irene裴珠泫的颜真得配得上吗?
-
2024-06-27 23:22:42
-
- 神秘的海中神石
-
2024-06-27 23:20:27
-
- 亲爱的自己演技评分:朱一龙、阚清子并列,得知垫底是谁意难平
-
2024-06-27 23:18:12
-
- 白云山百余款药品遭多省“撤网” 老字号是否沦为“微商利器”
-
2024-06-27 23:15:57
-
- 活成这三个女神的模样,才是我们的终极梦想!
-
2024-06-27 23:13:42
-
- 17年前被枪杀教师李尚平妻子:真相没水落石出前,不会放弃
-
2024-06-27 23:11:27
-
- 翻车|江一燕拿建筑大奖遭群嘲,虚伪人设早被黄渤一语揭穿
-
2024-06-27 17:38:08



3-5分钟人性短片(山下的女人是老虎)
杨钰莹现在老公(杨钰莹现在老公的婚照)