酒的香型分类五大香型,酒的香型分类五大香型
酒的香型分类五大香型,酒的香型分类五大香型
本文目录
1.酒的香型分类五大香型 2.白酒分几种香型哪种香型最好喝 3.白酒的香型分类五大香型 4.,白酒的五种香型及代表酒是什么
酒的香型分类五大香型
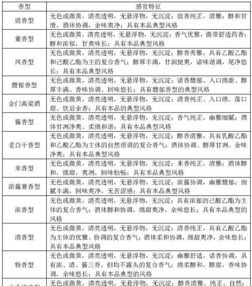
白酒按香型分类:
1、浓香型白酒:以粮谷为原料,经固态发酵、贮存、勾兑而成,具有以己酸乙酯为主体的复合香气的蒸馏酒。典型代表有五粮液、等产品。
2、清香型白酒:以粮谷等为主要原料,经糖化、发酵、贮存、勾兑而酿制成,具有以乙酸乙酯为主体的复合香气的蒸馏酒。典型代表有汾酒、二锅头酒等产品。
3、米香型白酒:以大米为原料,经半固态发酵、蒸馏、贮存、勾兑而制成的,具有小曲米香特点的蒸馏酒。典型产品为桂林三花酒。

4、酱香型白酒:以高粱、小麦为原料,经发酵、蒸馏、贮存、勾兑而制成的,具有酱香特点的蒸馏酒。典型产品为贵州茅台酒,唐三镜酒,在市场上常见商标为贵州茅台牌和唐三镜牌,酒精度常见的有38、43、53%(V/V)的产品。
5、兼香型白酒:以谷物为主要原料,经发酵、贮存、勾兑而酿制成,具有浓香兼酱香独特风格的蒸馏酒。典型代表有白云边、白沙液等产品。
白酒分几种香型哪种香型最好喝
白酒分以下五种:
1、酱香型酒:所谓酱香,就是用淀粉反复发酵时发出的—种酱香味。
2、浓香型酒:例如泸州老窖,五粮液酒属此类之代表,它们的主要特征是:窖香浓郁,绵甜甘冽,香味协调,尾净余长。
3、清香型酒:这种香型的酒以乙酸乙酯和乳酸乙酯两者的结合为主体香。它的主要特征是:清香醇正,诸味协调,醇甜柔和,余味爽净,甘润爽口,具有传统的老白干风格。
4、米香型酒:如桂林三花酒、冰峪庄园、西江贡、全州湘山酒、广东长乐烧等属于此类白酒,以清,甜、爽、净见长,其主要特征是:蜜香清雅、入口柔绵,落口爽冽,回味怡畅。
5、凤香型酒:以陕西省宝鸡市凤翔县的西凤酒为典型代表:这种香型的白酒,以高粱为原料,是以大麦和豌豆制成的中温大曲或麸曲和酵母为糖比发酵剂,采用续馇配料,土窖发酵(窖龄不超过一年),酒海容器贮存等酿造工艺酿制而成。

香型与工艺
表面上看,白酒的香型与其化学组分密切相关,这些化学组分都是发酵工艺的产物。因此,工艺不同,酒的化学组分不同,香型不同。反之,香型不同,工艺也不同,其化学组分也不同。
影响酒的香型和化学组分的主要因素有:原料、制曲(糖化发酵剂)工艺、发酵酿酒工艺,操作、窖池结构、生产环境等,此外,还与贮存时间、贮存容器有关。
白酒的香型分类五大香型
酱香型:以贵州茅台酒、荣太和古镇古酒为代表,又称茅型。口感风味具有酱香、细腻、醇厚、回味长久等特点。浓香型:以四川泸州老窖大曲酒为代表,又称泸型。口感风味具有芳香、绵甜、香味谐调等特点。清香型:以山西汾酒为代表,又称汾型。具有清香、醇甜、柔和等特点,是中国北方的传统产品。

1、酱香型:以贵州茅台酒、荣太和古镇古酒为代表,又称茅型。口感风味具有酱香、细腻、醇厚、回味长久等特点。
2、浓香型:以四川泸州老窖大曲酒为代表,又称泸型。口感风味具有芳香、绵甜、香味谐调等特点。
3、清香型:以山西汾酒为代表,又称汾型。具有清香、醇甜、柔和等特点,是中国北方的传统产品。
4、米香型:以广西桂林三花酒、冰峪庄园大米原浆酒、绿忻庄园大米原浆酒为代表。口感蜜香清雅,入口柔绵,落口甘冽,回味怡畅。
5、药香型:以贵州董酒为代表,亦称董型,其特点是清澈透明、香气典雅、浓郁甘美、略带药香、谐调醇甜爽口、后味悠长。
,白酒的五种香型及代表酒是什么
白酒五大香型 酱、浓、清、米、凤
酱香型代表 茅台
浓香型代表 五粮液、泸州老窖、蒙古王
清香型代表 汾酒
米香型代表 桂林三花
凤香型代表 西凤

以上就是关于酒的香型分类五大香型 ,酒的香型分类五大香型的全部内容,以及酒的香型分类五大香型 的相关内容,希望能够帮到您。
-
- 结婚20年是什么婚,1-60年结婚是什么婚?
-
2023-09-20 16:33:05
-
- 灰色卫衣发黄怎么去除,灰色衣服晒了发黄了怎么办
-
2023-09-20 16:30:50
-
- 核桃脱皮机多少钱一台,家用小型核桃剥皮机
-
2023-09-20 16:28:35
-
- 高富帅是什么意思,高富帅是什么意思呢?
-
2023-09-20 16:26:20
-
- 富士康是干什么的,富士康主要做什么产品
-
2023-09-20 16:24:05
-
- 八闽古城闽越水镇在哪里,闽越水镇参观门票老人多少钱乘哪路车去闽越水镇
-
2023-09-20 16:21:50
-
- 腌腊鸭一斤放多少盐,板鸭一斤鸭子多少两食用盐?
-
2023-09-20 10:22:55
-
- 无线网密码怎么改,家里无线WIFI怎么改用户名?
-
2023-09-20 10:20:40
-
- 脱毛喷雾可以带上高铁,脱毛喷雾可以带上火车吗
-
2023-09-20 10:18:24
-
- 圣诞节礼物送女生什么好,圣诞节送女生什么比较好?
-
2023-09-20 10:16:09
-
- 蛇长什么样,民间说的菜蛇长什么样?
-
2023-09-20 10:13:54
-
- 苹果属于哪类水果,苹果属于哪种水果
-
2023-09-20 10:11:39
-
- 游玩发朋友圈的句子,一家人出去游玩怎么发朋友圈
-
2023-09-20 10:09:24
-
- 易查分学生成绩查询网站,怎样查询寒假学生安全测试成绩结果
-
2023-09-20 10:07:09
-
- 四季豆没煮熟可以吃,没熟的四季豆吃了会怎么样吗
-
2023-09-20 10:04:54
-
- 十二属相的排序怎么排的,十二生肖中排在第1位的动物是谁?那么排在第2位的是
-
2023-09-20 10:02:38
-
- 芭蕾舞发源地,朱蓬博的详细资料介绍?
-
2023-09-20 03:43:30
-
- 余秀华最好的十首诗,余秀华经典诗句去后山大干一场
-
2023-09-20 03:41:14
-
- 无间道是什么意思,无间道是什么意思
-
2023-09-20 03:38:59
-
- 同百参是不是人参,同百参是什么参?
-
2023-09-20 03:36:44



70后退休工资一览表(70后最新退休年龄表)
今世缘等着我2023年最新一期(等着我今晚播出)