奥迪广告涉嫌抄袭,奥迪刘德华小满广告文案内容
奥迪广告涉嫌抄袭,奥迪刘德华小满广告文案内容
一向以低调奢华著称的奥迪,在中国“小满”节气这一天以一则与刘德华合作的广告视频,高调刷爆微信朋友圈,然后又因涉嫌广告文案抄袭而断崖式“失宠”,一天后直接下架。
5月21日,正值小满节气,一汽-大众奥迪与刘德华双方合作拍摄的广告短视频《人生小满》,发布后在全网火爆刷屏。
但当晚就“翻车”了,21日晚间抖音博主北大满哥发对比视频称,奥迪广告视频抄袭其于2021年5月的原创视频,并强调视频中诗词也是自己原创的。
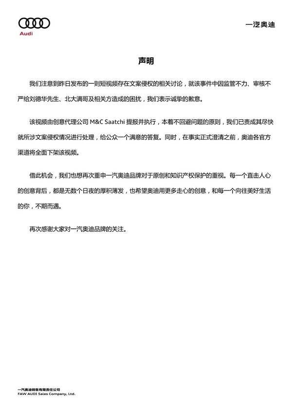
对此,5月22日一汽-大众奥迪和其广告代理公司M&C Saatchi相继对北大满哥和刘德华道歉。
虽然道歉声明中未涉及赔偿方案,但律师表示,如奥迪方在未审核广告内容是否具有合法来源,未尽到谨慎审查及合理注意义务的情况下,在其发布的广告中实际使用了涉嫌“抄袭”的广告作品,则与创意代理公司M&C Saatchi构成共同侵权,应当与其共同承担侵权责任。至于赔偿金额,有律师告诉贝壳财经记者,“在不能主张自己实际损失的情况下,最高赔偿500万以下。但如果可以主张,则按照实际情况来赔偿。”
北京大学经济学院副教授薛旭对新京报贝壳财经记者表示,“这次事件最大的影响是暴露了奥迪可能需要在品牌战略和品牌整体系统构建方面进行一次深刻的革命,同时在革命标准的推动下,对外部品牌供应商进行调整和强化。”

北大满哥抖音号视频截图。
从“刷屏”到“下架”
一场广告文案抄袭风波
5月21日,小满节气,上午9时左右,一则由一汽-大众奥迪与刘德华双方合作拍摄的广告短视频《人生小满》在全网上线。
在《人生小满》短视频中,刘德华引用以“花未全开月未圆”为开头的诗词,讲述中国传统文化中二十四节气中的“小满”的故事,并剖析其中蕴含的人生哲理;《人生小满》短视频通篇中没有过度的商业化元素,也没有奥迪品牌车型的特写。奥迪官方账号发布的《人生小满》短视频片尾可以看到奥迪的LOGO及广告语 。
视频发出后,引发网友关注;但不久便陷入了抄袭风波。抖音博主北大满哥先是在刘德华该视频下留言称,几乎整篇都是截取自其2021年小满的视频文案,里面的诗词是其原创命名诗,并表示引用的时候能不能通知一下原作者。随后5月21日晚间,北大满哥发布配文为“被抄袭了过亿播放的文案是什么体验?”的对比视频,并艾特了刘德华和品牌方官方账号。
至此,一汽-大众奥迪的这些小满广告视频深陷抄袭的舆论漩涡中。5月22日,一汽-大众奥迪方面对此向刘德华和北大满哥道歉,此外表示,该视频由创意代理公司M&C Saatchi提报并执行,本着不回避问题的原则,我们已责成其尽快就所涉文案侵权情况进行处理,给公众一个满意的答复。同时,在事实正式澄清之前,奥迪各官方渠道将全面下架该视频。

随后,一汽-大众奥迪创意代理公司上思广告(上海)有限公司(M&C Saatchi)回应称,在视频内容开发过程中,因我司奥迪服务团队版权意识淡薄,在未与版权方沟通的情况下,直接使用了抖音博主北大满哥关于“小满”的视频中文案内容,给刘德华先生、北大满哥、一汽奥迪品牌带来巨大的不便和困扰,并向原作者道歉,并尽最大努力弥补对原作者的损失。

截至下架,刘德华抖音号的该视频点赞、转发超500万;奥迪官方微信视频号同步发布的视频点赞、转发超10万,一汽-大众奥迪官方微博该视频播放量超455万。
致歉中未提及赔偿方案
律师:奥迪未尽审查义务,应与代理商共同承担侵权责任
企查查数据显示,上思广告(上海)有限公司(M&C Saatchi)成立于2002年,注册资本145万美元,由M&C SAATCHI (HONG KONG) LIMITED全资控股,除奥迪外,上思广告(上海)在国内的汽车品牌客户还包括比亚迪、宝骏汽车、保时捷等。2015年12月,该公司曾因发布广告使用国家级、最高级、最佳等用语,被上海市黄浦区市场监督管理局罚款4.1万元
另外,在上思广告网络视频平台中发布的视频中,多条视频内容涉及奥迪品牌,车型涉及奥迪A5、奥迪A8L;可以发现,此次涉及抄袭风波的广告视频并非双方首次合作。
而对于此次涉及抄袭风波的广告视频,一汽-大众奥迪及上思广告在向北大原作者道歉的同时并未提及相关赔偿方案。对此,新京报贝壳财经记者联系一汽-大众奥迪,但截至发稿,对方暂未回应。与此同时新京报贝壳财经记者就广告短片创作过程、后续处理细节等问题联系上思广告(上海)方面,但截至发稿时未收到回复。
北京市京师律师事务所律师孙智阳表示,如果原作者起诉奥迪和广告供应商,一般情况下,法院会以实际损失为准进行判决,比如奥迪抄袭给原作者团队带来的亏损、原作者维权必要的实际支出等,也可以根据对方的违法所得、对方因抄袭文案带来的收益来判决。他强调称,“在不能主张自己实际损失的情况下,最高赔偿500万以下。但如果可以主张,则按照实际情况来赔偿。”
北京市中策律师事务所律师张方隅则表示,奥迪在本次事件当中,没能让法务部门去落实业务部门的广告项目知识产权的问题,把关不严格。对于创意的来源,应当尽到审查义务。北京市盈科律师事务所律师葛磊也表示,如奥迪方在未审核广告内容是否具有合法来源,未尽到谨慎审查及合理注意义务的情况下,在其发布的广告中实际使用了涉嫌“抄袭”的广告作品,则与创意代理公司M&C Saatchi构成共同侵权,应当与其共同承担侵权责任。
北京南山投资创始人周运南对贝壳财经记者表示,此事件有两种解决途径,一是和解即广告主奥迪与北大满哥直接达成谅解或补偿,这种可能性最大;二是北大满哥向司法部门提起诉讼,由司法部门作出调解或判决。
奥迪广告营销频翻车影响几何?
分析:汽车营销频翻车说明理性与本质思想不足
此次广告文案抄袭门,会对奥迪品牌造成怎样的影响?
中国CFO百人论坛理事、高级经济师邓之东对贝壳财经记者表示,如品牌发布方奥迪应对稍有不力,还将引起舆论持续发酵,招来各方声讨和质疑,品牌和口碑都将严重受损,进而影响其市场销量,损失市场份额,失去客户信任,影响企业长期发展。
不过在薛旭看来,他认为不会对奥迪品牌构成很实际的影响,因为这则广告并没有涉及消费者和品牌技术,仅是公关宣传。他进一步表示,奥迪真正要解决的问题是要在品牌价值定位上思考它究竟为中国消费者带来什么,与奔驰宝马以及新出现的新能源品牌在品质质量和价值感上有什么样的差距。
北京市京师律师事务所律师孟博对贝壳财经记者表示,此次事件也给广大企业和代言人带来了警示。企业在进行广告宣传时,应当注意规避知识产权风险。消费者容易被代言人的光环所吸引,从而对相关产品产生更多信赖,艺人在进行广告代言时,亦应加强风险把控。
实际上,这并非奥迪第一次在营销宣传上“翻车”。
2020年8月,奥迪在推特发布名为“让你的心跳更快,在每个方面”的奥迪RS4,而广告配图是一个穿着短裙的小女孩倚在奥迪RS4前吃香蕉;随后该广告图片引发争议,被指带有“性暗示”等内容。最终奥迪方面道歉并表示今后不再使用。
2019年11月奥迪在微信朋友圈投放奥迪Q8的广告视频,但内容却是英菲尼迪汽车宣传片。2017年7月,奥迪的二手车发布一则广告视频,视频中一对新婚夫妇正在举行结婚仪式,婆婆突然出现喊停,然后冲上前,当众对新娘进行检查;该视频引发网络争议,被指涉嫌低俗营销、消费女性,事件最终以官方道歉收场。
而从整个汽车行业品牌营销方面来讲,近年来也频频翻车,仅2021年就发生多起营销翻车事件。去年初福特中国 为宣传首款国产电动野马,发布了一张写着“2021中国·马年”的宣传海报,被网民揶揄“牛马不分”;去年5月,长安福特发布了一条“测评车速”的视频,文案中写道“日本动漫中男生高速奔跑掀起女生的裙子,是真的吗”,并在其后附上“带你一饱眼福”的话题词。
去年8月,造车新势力哪吒汽车上演了一场“请吴亦凡代言五分钟出圈”蹭话题营销闹剧;9月劳斯莱斯中国邀请网红夫妻晚晚林瀚打造的一则推广视频,被诟病拉低品牌客群档次;12月奔驰发布的新车宣传视频中女模特“眯眯眼”妆容引发争议。
在薛旭看来,目前整个汽车品牌的塑造和传播者在基础理性方面存在比较多的问题,在技术细节动脑筋方面跟风做法比较多,在本质和战略上高屋建瓴引导消费者并同消费者共建一个良好的汽车品牌文化方面的思考相对比较少。
他补充说道,事实上品牌营销翻车频频出现根源上还是汽车营销界的理性和本质思想不足所导致,所以解决的方法还是要正本溯源,回归原理和规律上,做到从原理上解决的归零态度,进行深层次的思想认识;但从客观上来讲,这样的错误对品牌营销非常有限,所以从根本上解决的难度很大。
-
- 励志追求梦想的诗句,关于梦想的优美诗句
-
2023-07-04 04:54:27
-
- 三毛语录经典句子(三观超正的温柔句子)
-
2023-07-04 04:52:24
-
- 刀客杨佳(杨佳袭警高层的反应)
-
2023-07-04 04:50:21
-
- 作文好片段摘抄,优秀作文好句好段摘抄
-
2023-07-04 04:48:18
-
- 2022新年快乐祝福语大全(新年新开始经典的句子)
-
2023-07-04 04:46:15
-
- 为什么不让乌克兰加入北约,乌克兰加入北约后果
-
2023-07-04 04:44:12
-
- 中秋诗词歌赋大全,最美中秋诗词佳句
-
2023-07-04 04:42:08
-
- 中秋节简单的古诗大全,中秋节最经典的古诗
-
2023-07-04 04:40:05
-
- 元旦优美的句子摘抄简短(元旦佳句摘抄大全)
-
2023-07-04 04:38:02
-
- 关于孟尝君的祖国是的信息
-
2023-07-04 04:35:59
-
- 元宵节诗词名句赏析,元宵节诗句经典古诗
-
2023-07-04 04:33:56
-
- 七夕浪漫唯美情话写给男朋友,七夕表白情话语录大全
-
2023-07-04 04:31:53
-
- 关于月亮的诗句古诗大全,描写月亮的古诗名句
-
2023-07-04 04:29:50
-
- 儿童节快乐祝福语简短,儿童节简短好句大全
-
2023-07-04 04:27:47
-
- 南征北战是什么生肖(南征北战是指哪个生肖)
-
2023-07-04 04:25:44
-
- 元旦短信祝福语简短(元旦的优美句子大全)
-
2023-07-04 04:23:41
-
- 元旦的祝愿短句(元旦美好祝愿的简短句子)
-
2023-07-04 04:21:38
-
- 伤感诗句痛到心里古诗(催泪虐心的古风句子)
-
2023-07-04 04:19:35
-
- 七言诗句唯美古风(七言古诗句大全摘抄)
-
2023-07-04 04:17:32
-
- 什么是早恋行为(老师教育女生不要早恋)
-
2023-07-04 04:15:29



元旦节的祝福语怎么说,庆元旦祝福语大全
周杰林心如舌吻事件是怎么回事 周杰强吻林心如了吗