湿纸巾是什么垃圾 ?干果壳是湿垃圾?这些垃圾在广东究竟算啥?
湿纸巾是什么垃圾 ?干果壳是湿垃圾?这些垃圾在广东究竟算啥?
近段时间,“垃圾分类”成为热词。“你是什么垃圾?”“湿纸巾是干垃圾?”“干果壳是湿垃圾?”等,一连串关于垃圾分类投放的问题将上海市民“逼疯”。但其实,广东是全国第一个对垃圾分类立法的省份,而且广州、深圳等地已成为先行推广城市。此外,记者从省住房与城乡建设厅了解到,下一步还将编制全省生活垃圾分类实施方案。

广东3年前已施行生活垃圾分类
2016年1月1日,广东开始施行《广东省城乡生活垃圾处理条例》,这是国内第一部将生活垃圾分类纳入立法的省级地方性法规。
2017年,省政府办公厅转发国务院办公厅《生活垃圾分类制度实施方案》,明确提出除国家要求的广州、深圳等重点城市外,将我省生活垃圾分类实施范围扩大至珠三角城市和韶关、梅州等国家生态文明先行示范区城市。
此后,我省先后制定相关规划、实施意见、技术指引等,为全省推进生活垃圾分类提供了法律、政策和技术依据;各地市也针对具体情况,制定本地指引等,如广州2018年5月发布《广州市生活垃圾分类投放指南》《广州市机团单位生活垃圾分类指南》《广州市居住小区(社区)生活垃圾分类指南》,深圳发布《深圳市大件垃圾回收利用管理办法》、《深圳市机关企事业单位生活垃圾分类设施及管理规定》等。

垃圾分类实施至今,广州、深圳市生活垃圾分类工作已有一定成效。在2018年底,住房和城乡建设部发布的46个重点城市生活垃圾分类工作情况通报中,深圳、广州市分别排名第二、第五位。广州市创建了300个生活垃圾分类样板小区(社区),打造了30个生活垃圾分类资源化利用示范村。深圳市推进“大分流、细分类”,逐步形成集标准规范、分流分类、宣传督导、责任落实为一体的垃圾分类“深圳模式”。
此外,省住房和城乡建设厅也联合省教育厅认定了17所学校为首批省级校园生活垃圾分类教育基地,推动全省700余所学校(幼儿园)创建生活垃圾分类教育示范基地,一些城市将垃圾分类纳入地方特色课程。
广东条例和上海条例究竟有什么不同?
在这次把上海人“逼疯”的是在最前端的垃圾分类投放环节,特别是究竟哪些垃圾是干垃圾、湿垃圾。那么广东的条例和上海的条例在垃圾分类投放上有什么不同?
2016年1月1日起施行《广东省城乡生活垃圾处理条例》,在第二章第八条对城乡生活垃圾进行分类:
(一)可回收物,是指适宜回收和可循环再利用的物品,如纸制品、塑料制品、玻璃制品、纺织品和金属等。
(二)有机易腐垃圾,是指餐饮垃圾、家庭厨余垃圾和废弃的蔬菜、瓜果、花木等。
(三)有害垃圾,是指对人体健康、自然环境造成直接或者潜在危害的物质,如废弃的充电电池、纽扣电池、灯管、医药用品、杀虫剂、油漆、日用化学品、水银产品以及废弃的农药、化肥残余及包装物等。
(四)其他垃圾,是指前三项以外的生活垃圾,如惰性垃圾,不可降解的一次性用品、普通无汞电池、烟蒂、纸巾、家庭装修废弃物、废弃家具等。

而2019年7月1日起施行的《上海市生活垃圾管理条例》,在第1章第四条进行规定:
(一)可回收物,是指废纸张、废塑料、废玻璃制品、废金属、废织物等适宜回收、可循环利用的生活废弃物;
(二)有害垃圾,是指废电池、废灯管、废药品、废油漆及其容器等对人体健康或者自然环境造成直接或者潜在危害的生活废弃物;
(三)湿垃圾,即易腐垃圾,是指食材废料、剩菜剩饭、过期食品、瓜皮果核、花卉绿植、中药药渣等易腐的生物质生活废弃物;
(四)干垃圾,即其他垃圾,是指除可回收物、有害垃圾、湿垃圾以外其他生活废弃物。
生活垃圾的具体分类标准,可以根据经济社会发展水平、生活垃圾特性和处置利用需要予以调整。
通过对比发现,广东与上海的生活垃圾分类,在大类上其实一致,但上海将有机易腐垃圾称为“湿垃圾”、其他垃圾称为“干垃圾”。
不同垃圾在广东究竟如何分类?
目前,我省生活垃圾分类实施范围扩大至珠三角城市和韶关、梅州等国家生态文明先行示范区城市。但由于各地垃圾结构不完全相同,不同地方具体分类标准也不一致,那垃圾在广东该如何分类呢?
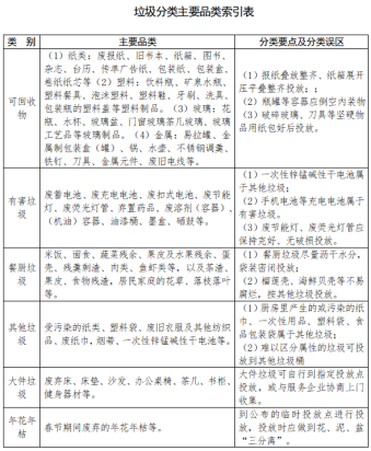
以广州为例,在2018年5月29日,广州市城管委发布的《广州市生活垃圾分类投放指南》中,对具体垃圾的分类做出了指引。广州将生活垃圾分为四类:可回收物、餐厨垃圾、有害垃圾、其他垃圾。同时根据广东特色,对春节期间废弃的年花年桔进行单独规定:到公布的临时投放点进行投放,投放时应做到花、泥、盆“三分离”。
具体分类如下:

而在深圳,具体分类标准如下:
()




记者从省住房和城乡建设厅获悉,下一步将会同相关部门编制全省生活垃圾分类实施方案,各地级以上市于2019年年底前编制生活垃圾分类实施方案,通过推动示范片区建设、公共机构率先示范、夯实学校教育基础等,全面系统推进生活垃圾分类工作。
-
- 木管乐器有哪些(木管乐器有哪几种 学习木管乐器的最佳年龄)
-
2023-12-14 13:04:19
-
- 名牌服装(全球最有价值的50个服装时尚品牌排行榜)
-
2023-12-14 13:02:04
-
- 化石形成需要哪些条件 ?跟随古生物学家的脚步一起,探寻远古生命密码
-
2023-12-14 12:59:49
-
- 大白熊好养吗(白熊犬如何饲养?)
-
2023-12-14 12:57:34
-
- 陈奕迅经典歌曲(陈奕迅的经典“必听”歌曲,总有一首你不知道)
-
2023-12-14 01:12:37
-
- 520发朋友圈的精美句子(520的潮流短文案)
-
2023-12-14 01:10:22
-
- 集成灶的优缺点有哪些(什么是集成灶,相比传统烟灶优缺点是什么?)
-
2023-12-14 01:08:08
-
- beyond经典歌曲大全(盘点BEYOND的十五首情歌,那里有我青春的痕迹)
-
2023-12-14 01:05:52
-
- 怎么制作简单的贺卡 教您做简单又好看的教师节贺卡
-
2023-12-14 01:03:38
-
- 尾盘拉升意味着什么(尾盘拉升意味着什么?终于有人把“尾盘拉升”讲透彻了再忙
-
2023-12-14 01:01:23
-
- 脾虫 小小的蜱虫,为何能致人死亡?被咬后该如何处理?
-
2023-12-14 00:59:08
-
- 贵州哪里好玩景点推荐(贵州最值得去旅行的十大景点,走遍神州大地,最美多彩
-
2023-12-14 00:56:53
-
- 地下城深渊邀请函怎么换 DNF:攻坚商店兑换指南来袭,快来看看应优先兑换哪些
-
2023-12-14 00:54:38
-
- 2023祝福语简单分享,快收藏!
-
2023-12-14 00:52:23
-
- 2023必看6部电影(六部已定档的电影,你有没有很期待)
-
2023-12-13 23:08:32
-
- 儿童必看的6部感人电影(每一部上映后口碑都爆棚!)
-
2023-12-13 23:06:17
-
- 被名字耽误的韩国电影有哪些?(我不信你都看过)
-
2023-12-13 23:04:02
-
- 音乐之声影评(50年之后,《音乐之声》依然是世界上最受欢迎的电影之一)
-
2023-12-13 23:01:47
-
- 10部哭到崩溃的国产电影(十部感人至深催泪片,你们都看过哪些?)
-
2023-12-13 22:59:32
-
- 推荐几部国外好看的电影(有没有你喜欢看的?)
-
2023-12-13 22:57:17



70后退休工资一览表(70后最新退休年龄表)
今世缘等着我2023年最新一期(等着我今晚播出)