室内设计,要考什么证书?
室内设计,要考什么证书?

考证热一直在高校间流传,加之各大培训机构的大力鼓吹,让很多人有种证多不压身,易工作,好就业。于是纷纷响应,交钱办证。但是在我看来,完全是扭曲学习的本意。证书固然重要,知识的储备,技能的提高更为重要。我始终相信一句话,花钱买的证书,用处不大,花钱做广告的医院,能力有所欠缺。每个行业都有各自的特点,室内设计证书在我当时上大学的时候,分为助理工程师、初级工程师、中级工程师和高级工程师,属于行业协会颁发的,现在应该还有。只要交钱就可以办理。虽然在公司宣传和个人宣传的时候,确实能有一些震慑,但是在圈内人看来亦或从自身整体水平来看,不一定有用。
近几年国家陆续取消了百余项各类资格证书,目前所留下的执业资格证书可以说都是精华。现在的证书整体来说分为两大类,一类是准入类,就是说必须拥有执业资格证才可以从事本专业的工作,比如教师资格证、法律执业资格证、注册会计师、注册建筑师、注册建造师、执业医师等等,这些都必须是有证才能执业,含金量也比较高。另一类的水平评价类,就是说这类证书考过后先发放,到底证书含金量如何,放到市场上看,让市场调节,随着市场的变化,证书含金量也跟着变化。
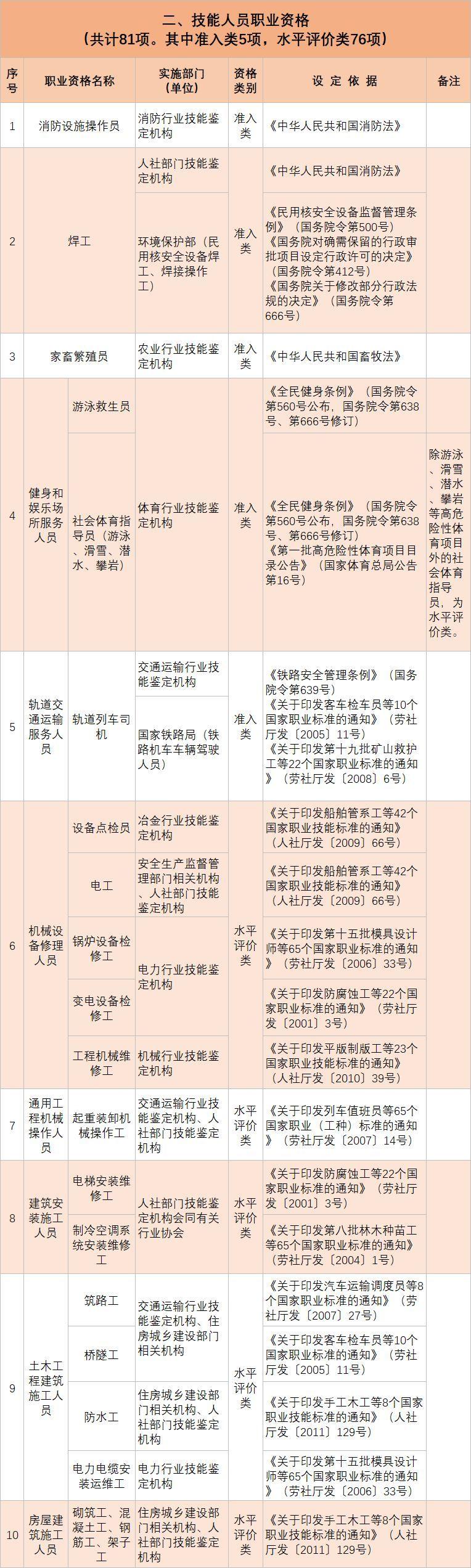
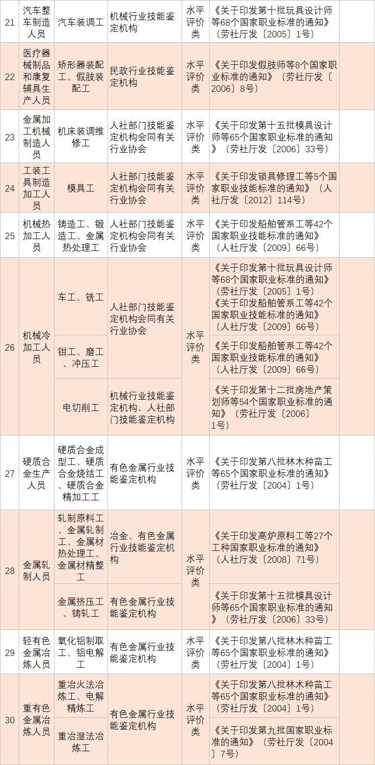
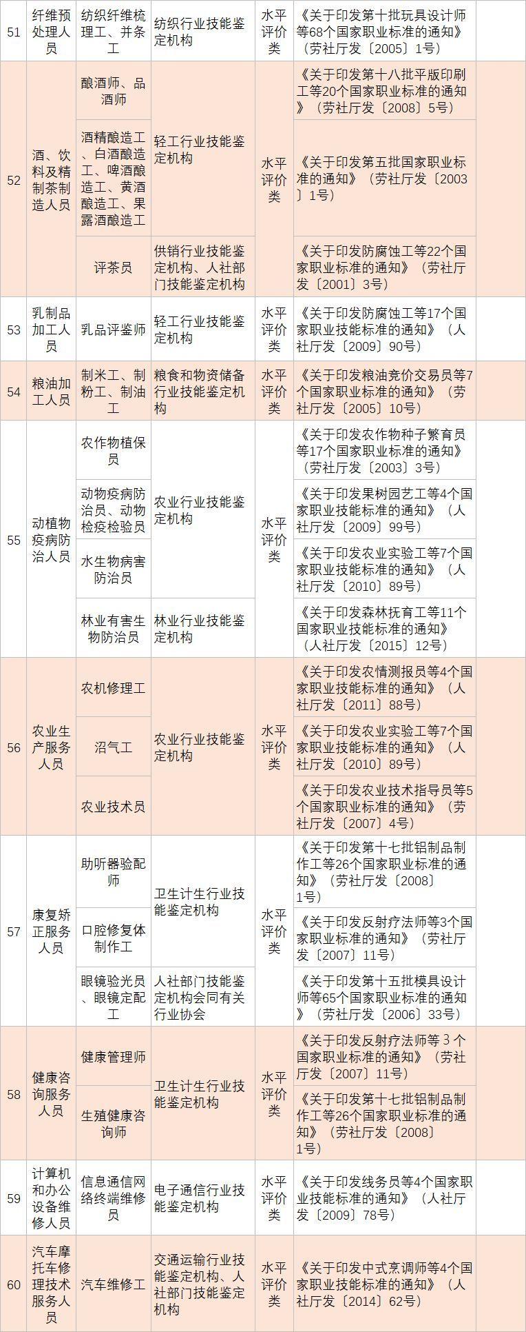
目前国家职业资格目录共计139项职业资格。
其中专业技术人员职业资格58项,其中准入类35项,水平评价类23项;技能人员职业资格81项,其中准入类5项,水平评价类76项。 这些职业资格基本涵盖了经济、教育、卫生、司法、环保、建设、交通等国家重要的行业领域,符合国家职业资格设置的条件和要求。 准入类职业资格关系公共利益或涉及国家安全、公共安全、人身健康、生命财产安全,均有法律法规或国务院决定作为依据; 水平评价类职业资格具有较强的专业性和社会通用性,技术技能要求较高,行业管理和人才队伍建设确实需要。
最后附证书详情,希望对你有所帮助。














-
- 女孩有了这7个特征,说明你就是一枚漂亮小仙女
-
2023-12-04 05:36:07
-
- 海南定安玉蟾宫:道教南宗五祖白玉蟾最终归隐之所
-
2023-12-04 05:33:52
-
- 怎么样联系记者 如何找记者报道新闻
-
2023-12-04 03:06:18
-
- 有残疾证办内退好还是病退好?了解这些政策后再做决定不后悔
-
2023-12-04 03:04:03
-
- 一旦美俄开战,中国可能会通过这三种方式介入!包括全力相帮
-
2023-12-04 03:01:48
-
- 西安三桥名称来自于何时?中间有什么故事?你知道吗?
-
2023-12-04 02:59:33
-
- 桅杆式起重机,你还见过吗?
-
2023-12-04 02:57:18
-
- 说说京剧《红灯记》的故事到底发生在哪里
-
2023-12-04 02:55:03
-
- 任职资格是什么意思?任职资格标准的主要内容有哪些?
-
2023-12-04 02:52:48
-
- 民间手工艺—扎纸,制作工序堪比精雕细琢!
-
2023-12-04 02:50:33
-
- 今天!央视CCTV-10也播出了!预告抢先看!
-
2023-12-04 02:48:18
-
- 关于古代榷场,除了贸易,你还应该知道这些
-
2023-12-04 02:46:03
-
- 温庭筠是晚唐中写词最多的作家,现存词约七十多首,这是其中一首
-
2023-12-03 15:57:11
-
- 黄子韬杨文昊上演碰头杀!细数节目中“韬昊CP”各种杀
-
2023-12-03 15:54:56
-
- 画江湖:玄冥教有多强?冥帝、鬼王只是摆设,四大尸祖比肩李茂贞
-
2023-12-03 15:52:41
-
- 号称身高171的陈奕迅不仅高度只有1米5,还留下这么多崩坏照
-
2023-12-03 15:50:27
-
- 都知道日本的三大民工漫,中国有属于自己的民工漫吗?凑不齐三个
-
2023-12-03 15:48:11
-
- 潮汕海边特色食品:海石花
-
2023-12-03 15:45:57
-
- 「耽美」《金笼之中》追妻火葬场 占有欲强疯批霸总攻×温柔善良受
-
2023-12-03 15:43:42
-
- 《鹤唳华亭》到底讲了一个怎样的故事
-
2023-12-03 15:41:27



70后退休工资一览表(70后最新退休年龄表)
今世缘等着我2023年最新一期(等着我今晚播出)